
娛樂中心/于士宸報導
男星范姜彥豐日前震撼爆料妻子粿粿婚內偷吃「棒棒堂男孩」成員王子(邱勝翊)。消息曝光後,震撼全台網友,粿粿也發聲指責范姜彥豐的爆料影片「說了許多與事實不符的內容」,而王子則是道歉認了「超過了朋友間應有的界線」。然而,昨日(4)晚間,王子二次在社群平台發文,強調「錯就是錯,沒有任何理由或藉口」,並指出自己從一開始到現在都是真心面對,但文中的「這1句」卻意外惹怒網友,再次湧入王子IG洗版:「現在出軌的人都這麼理直氣壯嗎」、「如果我是配偶,我只會更火耶」。


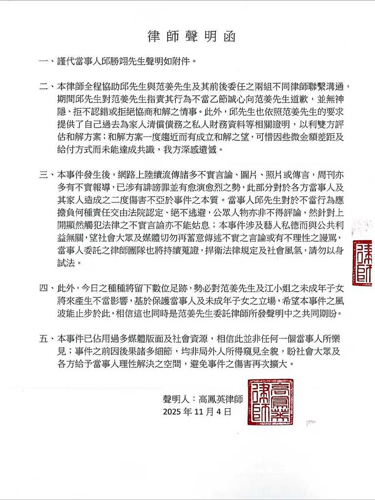
王子昨日晚間二度發聲、發出律師聲明函,對自己在范姜彥豐與粿粿婚姻狀態尚存續期間的不當行為,正式表達歉意。王子強調,「錯就是錯,沒有任何理由或藉口」,並指出自己從一開始到現在都是真心面對,風波前曾多次與范姜先生協商、親自鞠躬道歉,並討論賠償金額。表示作為公眾人物,「犯錯就必須接受社會檢驗,自己不會逃避」,每次協商,都是誠⼼誠意、毫無保留地全⼒配合溝通。聲明中,王子也提到由於輿論鋪天蓋地,甚至夾雜不實報導與網友爆料,難以澄清每一項細節,因此今天選擇正式、公開道歉,並重申所有責任皆由自己承擔,至於范姜彥豐要求的賠償金,自己則因家父欠債,無力償還,曾與對方協商能否「分期付款」,雙方卻喬不攏。不過,看完落落長的道歉聲明,倒數第二段的最後一句寫道:「也會與粿粿共同誠實面對並積極解決」,讓全網瞬間氣炸。

王子的聲明曝光後,引起網友議論,針對王子喊出「也會與粿粿共同誠實面對並積極解決」,網友反應一面倒:「不是到底憑什麼,他寫和粿粿共同承擔?現在出軌的人都這麼理直氣壯嗎」、「如果我是配偶,我只會更火耶」、「現在人家還沒離婚,就想著要和粿粿一起承擔。我就想問,是把范姜放在哪裡了…」、「粿粿、粿粿的,江小姐不行嗎」。




















