
即時中心/徐子為報導
總統賴清德提出未來8年投入1.25兆國防特別預算,而行政院也提出國防特別條例,但至今藍白立委已多次在立法院程序委員會將其封殺外,立院民眾黨團自提的軍購特別條例相關條文今(26)天曝光,白營版本的軍購規模相加僅4000億,與政院版相較,僅不到1/3,且明列各項軍購項目最高額度,等同增加軍購談判交涉難度。
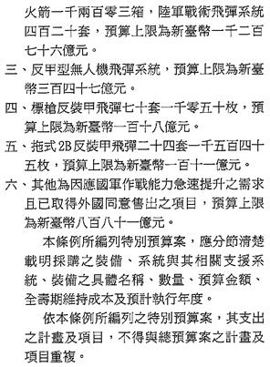
其中,民眾黨團版本關鍵在第4條,與政院版不同的地方在於,民眾黨直接指明列出各項武器型號,並明訂該項武器的採購經額上限。
民眾黨版特別條例第四條第一項,細列M109A7自走砲60門、火砲精準彈藥4080發、彈藥車60輛、救濟車13輛,預算上限為1267億元。第二項海馬士多管火箭飛彈系統82套、精準火箭1203箱、戰術區域飛彈420枚,預算上限為1276億元。第三項甲型無人機飛彈系統347億元。第四項反裝甲飛彈70套1050枚118億元。第五項拖式2B反裝甲飛彈24套1545枚111億元。其他項目881億元。

上述金額相加,總計4000億元。並分7年執行,至2023年底為止。





















