
娛樂中心/楊佩怡報導
嘉南羊乳原本靠著幽默的「羊編」在 Threads 成功轉型,然而行銷公司卻自爆代操,羊編隨即發文澄清,但嘉南羊乳總公司卻發聲明稿力挺行銷公司,承認操作都由外包行銷公司完成,引發網友反感「老人臭飄出來了」;雖然事後官方緊急刪文、羊編又再度上線滅火,並表示自己沒有被開除,不過還是有不少網友質疑羊編的文章很像AI稿,語氣跟以前大不同。對此,資深藝人吳淡如直接公開招攬,開出兩倍底薪要將這位人氣小編納入麾下,引發網友熱議。

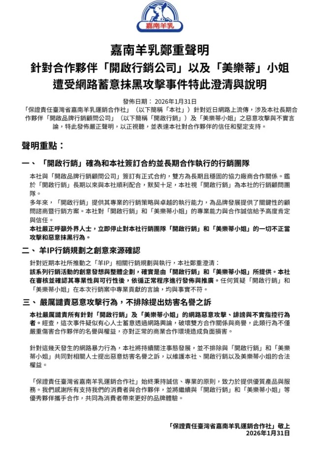
回顧整起爭議
40年老品牌「嘉南羊乳」在 Threads 上靠著「羊編」幽默、愛海巡、且常在清晨回覆訊息的真實感,成功擄獲年輕人的心。不過就在2026年1月底,一家合作的行銷公司發文邀功,自稱「代操」嘉南羊乳社群,將爆紅歸功於其行銷策略。「羊編」則是深夜發長文澄清,表示行銷公司僅負責視覺設計,Threads 上的每一則回覆都是他本人手打,強調自己是總公司員工而非外包人員。

沒想到 1 月 31 日,總公司突發一份聲明,不僅力挺行銷公司,甚至嗆聲網友「不得抹黑夥伴」否則準備提告,聲明直接打臉自家小編,引爆二次炎上。面對排山倒海的退訂潮,官方緊急刪除聲明;羊編隨即在 2 月 1 日凌晨再次發文,表示自己沒被開除且「獲得加薪」。但就有網友發現,回歸後的小編發文語氣大變,不僅自稱從「羊編」變成「羊小編」,還加入大量表情符號,風格生硬。不少人質疑原本的小編已「被消失」,現在是AI 模仿文風或行銷公司代寫。

吳淡如高薪挖角
「羊編」事件持續延燒,資深藝人吳淡如9日發文提及此事,她指出身為商人,過程我有很多參不透之處。她喊話羊小編:「我可以給你原來總薪水的兩倍…起薪」,且獎金另計;因為吳淡如認為,「熱誠是珍貴資產」,即使她的公司並不缺人。吳淡如補充強調,自己說的都是真的,「我對蹭新聞沒有興趣,別人不來蹭就萬幸了」。
此外她也表示,她公司小編本有數位,他們手下也各有數位同事,沒有人要離職,大家都做得很好;分公司也有好幾間。「雖然有了AI之後我們的確沒有需要人,但我們欣賞熱誠而不官腔官調的人」。貼文曝光後,引來大批網友讚翻「推一下,淡如姐是好老闆」、「活該食古不化的企業,恭喜羊編遇伯樂」、「有熱誠又不官腔的人,很難在傳產生存啊!」、「真希望羊小編別執著替那些蠢的要死的高層工作了!」。




















